Presse

33 70 33 33
Ring til KL's pressetelefon hele døgnet. Bemærk, at du ikke kan sende beskeder til telefonnummeret.

Pressemateriale
Find pressefotos af KL's formand, næstformand og udvalgsformænd samt KL's logo.
Pressemateriale
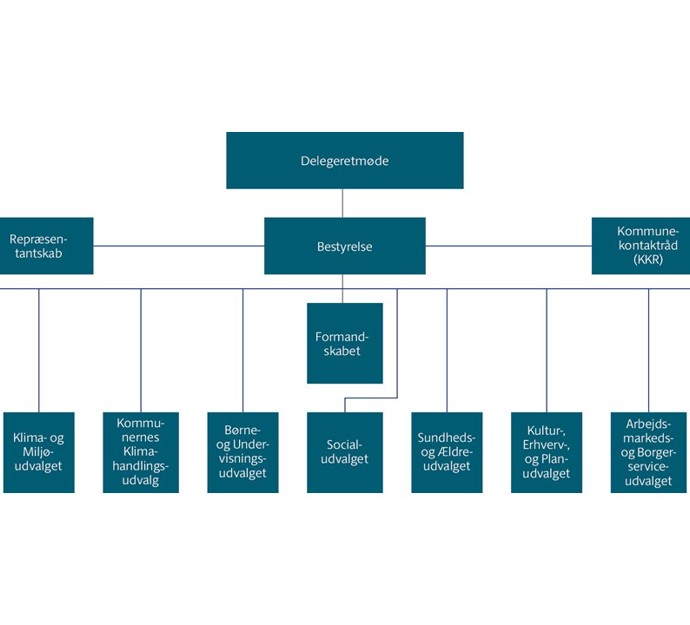
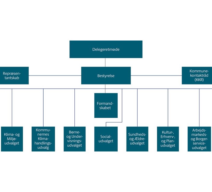
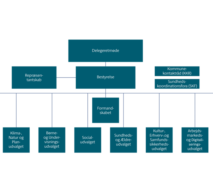
KL´s politiske organisation
KL's politiske organisation består af i alt fem forskellige politiske organer: Bestyrelse, formandskab, otte udvalg, repræsentantskab og fem kommunekontaktråd (KKR).
KL´s politiske organisation